Психолог вел консультации через социальные сети, но процесс записи и оплаты был неудобным
для клиентов. Появился запрос в создании удобного и интуитивно понятного лендинга, который позволял
бы пользователям самостоятельно записываться на консультации и оплачивать их онлайн.


Исследование
Основные проблемы конкурентов: сложная навигация, перегруженность текстом, отсутствие четкого призыва к действию (CTA).
Целевая аудитория и её особенности: Женщины 25-45 лет, интересующиеся саморазвитием
и психологией; люди, сталкивающиеся со стрессом и эмоциональными трудностями; клиенты,
которые ценят онлайн-формат консультаций.

Разработка структуры
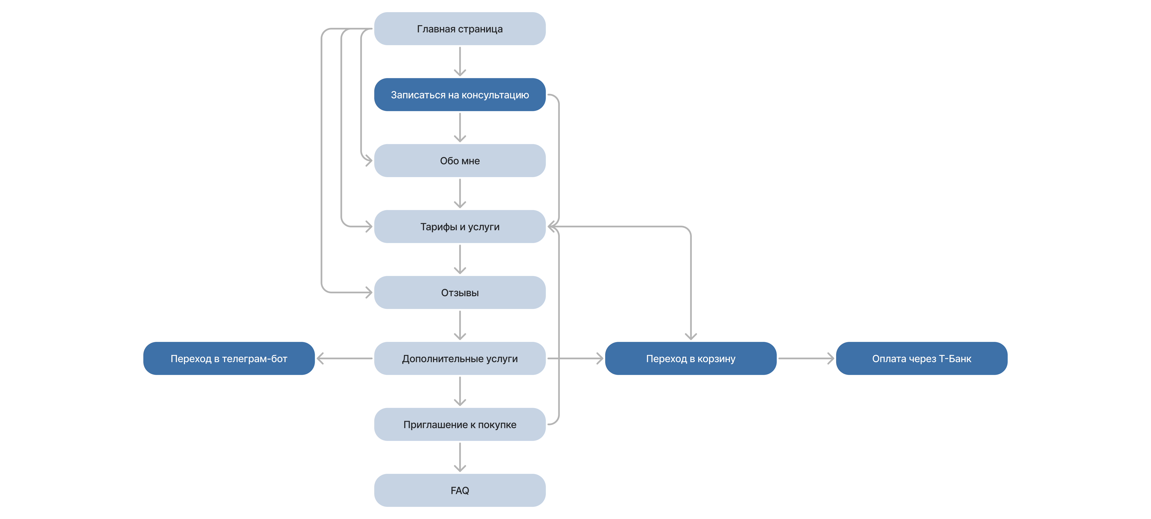
Было создано несколько вайрфреймов для тестирования навигации.
Итоговая структура:

UI-kit
Сайт оформлен в легкой, воздушной стилистике, создающей ощущение спокойствия.

Desktop & Mobile
Результаты












