Кредитор. Личные кабинеты инвестора и заёмщика от ZHIRNOV

Как мы создали единую цифровую платформу, которая автоматизировала взаимодействие с клиентами, сократила нагрузку на менеджеров и стала основой для масштабирования бизнеса.
Клиент
«Кредитор» — финансовая группа, специализирующаяся на кредитовании, инвестициях и консалтинге. За несколько лет компания выросла из локального игрока в экосистему с десятками продуктов и направлений.
После редизайна бренда и запуска нового сайта бизнес вышел на следующий этап зрелости — цифровизацию внутренних процессов. Клиенты компании взаимодействовали с менеджерами напрямую: запрашивали данные по выплатам, статусам закладных, страховкам и договорам. Это замедляло работу и мешало масштабированию.
Следующий шаг был очевиден — создание единой цифровой среды, которая упростит коммуникацию и автоматизирует всё, что раньше выполнялось вручную.

Результаты
— На 80% уменьшилось количество обращений в поддержку и к менеджерам
— На 65% ускорилось обслуживание клиентов без увеличения штата
— Увеличили прозрачность данных, за счет чего доверие со стороны инвесторов выросло
— Создали масштабируемую архитектуру для добавления новых функций, включая реферальную программу
Задача
Нужно было спроектировать личный кабинет для двух ключевых аудиторий: инвесторов и заёмщиков — с интеграцией в существующую инфраструктуру компании.
Основные цели:
- сократить количество обращений в поддержку и к менеджерам
- обеспечить прозрачность данных по всем операциям
- объединить 1С, Bitrix и внешние сервисы в единую систему
- создать основу для дальнейшего масштабирования и подключения новых функций
Исследование и аналитика
Чтобы начать реализацию ЛК нужно было спроектировать пути пользователей, сформировать функционал с нуля и определить критические точки, где цифровизация даст максимальный эффект.
Мы провели серию интервью с клиентами и сотрудниками «Кредитора».
Анализ показал:
- инвесторы хотят видеть статусы выплат, динамику доходности и отчётность в одном месте
- заёмщикам важно иметь быстрый доступ к графику платежей, страховкам и возможностям досрочного погашения
- у сотрудников значительная часть времени уходит на рутинные запросы, которые можно автоматизировать
Это позволило увидеть: где бизнес теряет ресурсы, а где может расти — если заменить ручные процессы на системные.

Решение
Мы спроектировали два независимых, но логически связанных личных кабинета — для инвестора и заёмщика. Оба решения работают в общей экосистеме данных и объединены единой модульной айдентикой, разработанным ранее в рамках редизайна бренда «Кредитор».
Логика интерфейса выстроена по банковским стандартам: минимализм, структура, акценты на ключевых цифрах. Данные о продуктах, платежах и договорах синхронизируются напрямую с 1С:УНФ, а взаимодействие с клиентом фиксируется в Bitrix.
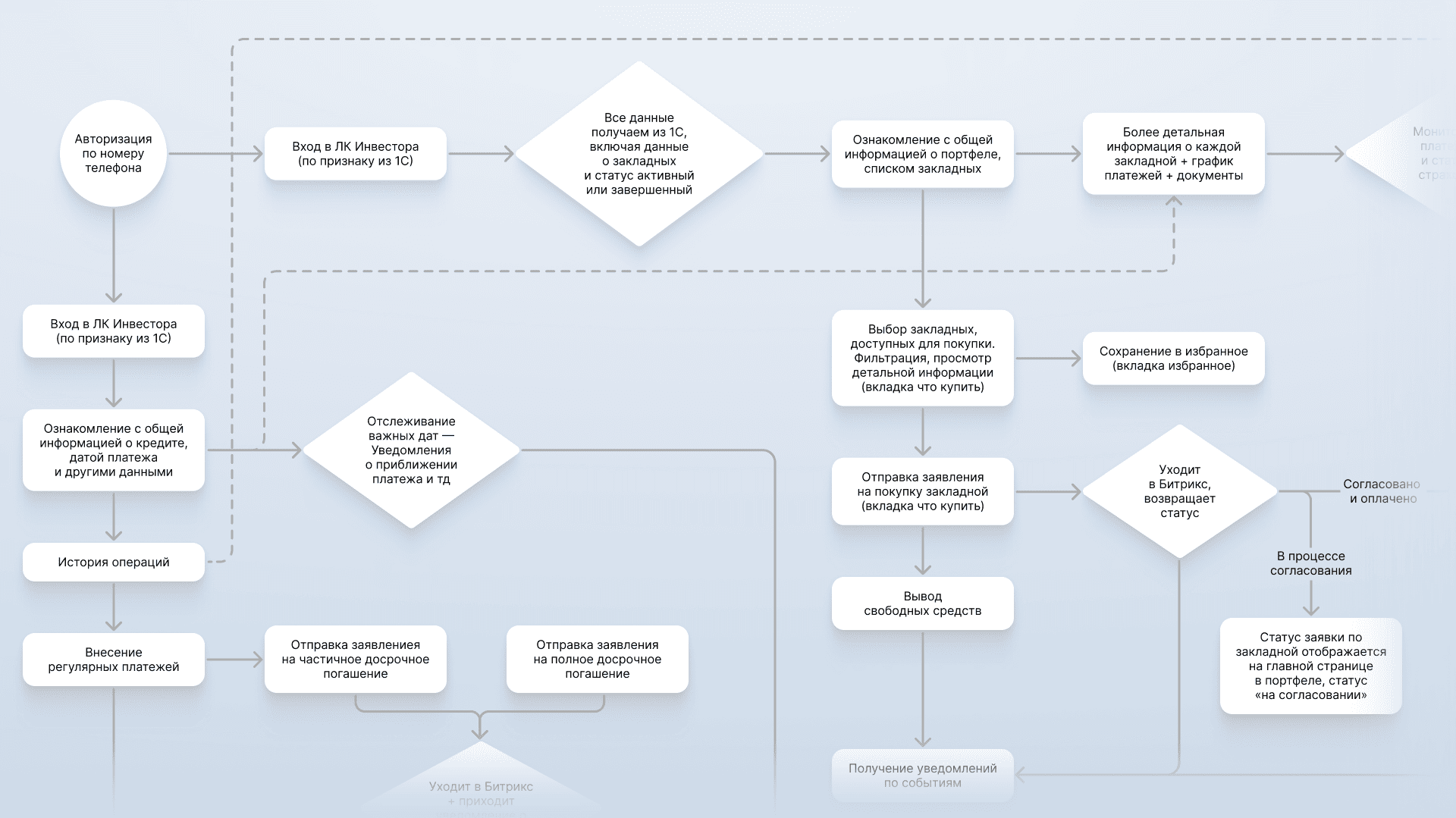
Личный кабинет инвестора
Инвестор получает доступ автоматически после покупки инвестиционного продукта. На главной странице отображается сводная информация: общий объём вложений, свободные средства, средняя доходность и список активных закладных и займов.



Из кабинета можно:
- отслеживать выплаты и графики платежей по каждому активу
- получать уведомления в том числе по SMS о просрочках, продлении страховки и досрочных погашениях
- выводить средства на заранее заведённые реквизиты
- выйти к менеджеру для обращения
Личный кабинет заёмщика
Пользователь видит всю информацию по своим кредитам: сумму задолженности, ближайший платёж, ставку, статус залога и страховки. Реализована возможность оплатить кредит по QR-коду и подать заявку на досрочное погашение.


Дополнительные разделы включают:
- возможность досрочных платежей и отправки заявки
- график платежей с визуальной отметкой просрочек
- историю операций с детализацией по каждому платёжному событию
- возможность обновить документы прямо из кабинета по залогу и страховке
- уведомления с дублированием по SMS
Интеграции и тестирование
Личный кабинет стал связующим звеном между 1С:УНФ, Bitrix24 и пользовательским интерфейсом. Мы сформировали техническое задание в команде с 1С специалистами и с нуля разработали собственный API для синхронизации данных, а также выстроили трёхуровневую структуру взаимодействия систем.
Технологическая база:
- Бэкенд: PHP + Laravel
- Фронтенд: React, Next.js, Typescript
- Интеграция с 1С:УНФ и Bitrix24
- Единая UI-система для быстрого масштабирования новых страниц и разделов
Перед релизом мы провели юзабилити-тестирование прототипов на инвесторах и пилотный запуск на ограниченной группе пользователей.
Это позволило отладить сценарии, ускорить навигацию и устранить лишние шаги в ключевых процессах — например, при досрочном погашении кредита или выводе средств.

Проект показал, как цифровизация может изменить бизнес-модель без изменения стратегии. Мы создали систему, которая автоматизирует рутину, повышает доверие клиентов и готова к масштабированию вместе с ростом компании.
В ZHIRNOV мы разрабатываем цифровые продукты для FinTech, SaaS и e-commerce — там, где дизайн должен быть не только красивым, но и функциональным.
Если вы ищете способ сделать клиентский сервис прозрачным, технологичным и готовым к масштабированию — мы поможем, давайте обсудим ваш проект.


