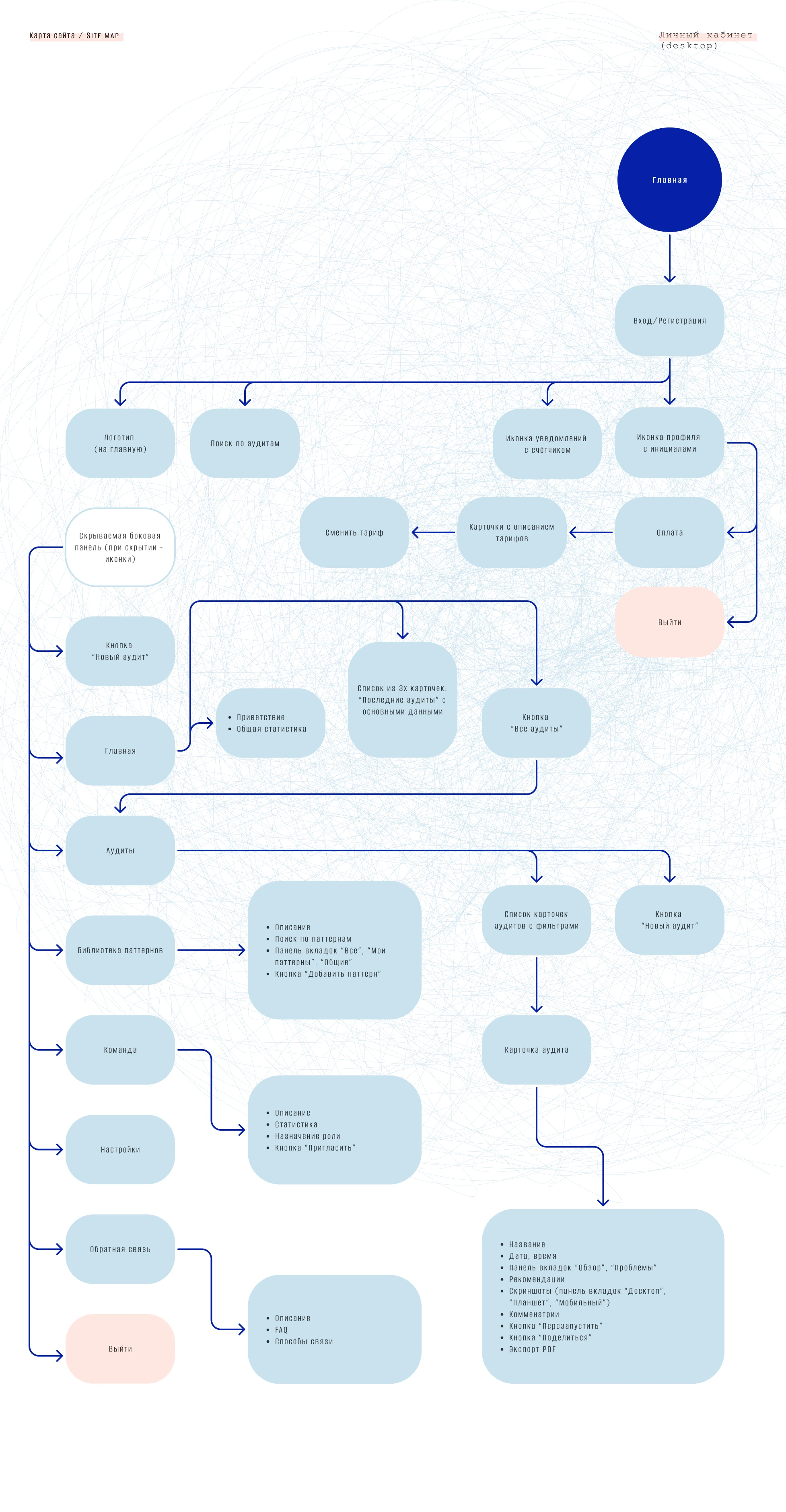
AI+UXUI (часть 2)

AI+UXUI (часть 2) — Изображение №1 — Интерфейсы на Dprofile
AI+UXUI (часть 2) — Изображение №2 — Интерфейсы на Dprofile
AI+UXUI (часть 2) — Изображение №3 — Интерфейсы на Dprofile
AI+UXUI (часть 2) — Изображение №4 — Интерфейсы на Dprofile
AI+UXUI (часть 2) — Изображение №5 — Интерфейсы на Dprofile
AI+UXUI (часть 2) — Изображение №6 — Интерфейсы на Dprofile
AI+UXUI (часть 2) — Изображение №7 — Интерфейсы на Dprofile
AI+UXUI (часть 2) — Изображение №8 — Интерфейсы на Dprofile
AI+UXUI (часть 2) — Изображение №9 — Интерфейсы на Dprofile

Оценить

Добавить в коллекции...

От автора