Задумка была такая - в стерильном пространстве стоит коробка, из которой пытается вырваться на свободу жизнь. Постепенно раскачиваясь, коробка падает и из неё прорастает растительность образуя форму галактики.
Этап 1. Подготовка 3д моделей
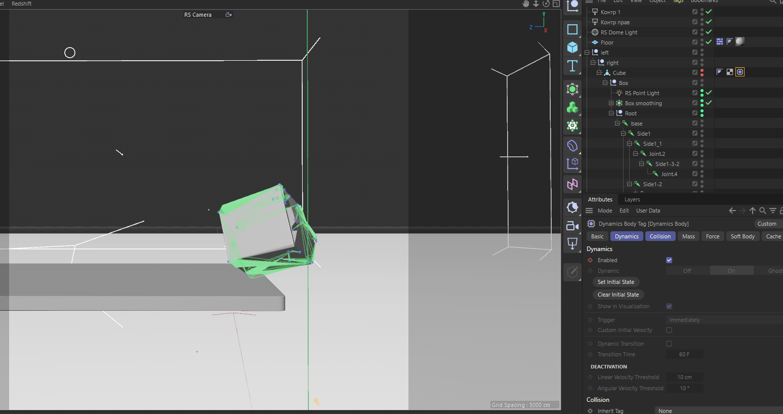
Для начала требовалось создать коробку. Я решил немного заморочиться с ней и сделать не просто коробку, а целый риг (коробка с костями, чтобы её можно было анимировать). Так я на плоскости расположил кости - которыми планировал управлять коробкой.

Модели требовалось ещё задать правильную топологию и задать веса каждой точке этой модели.
Этап 2. Подготовка модели и создание UV развертки
Далее я создал UV развертку на которой расположил элементы оформления.
После UV развертки мне требовалось правильно из плоскости сделать 3д модель коробки. Для этого я гнул кости под различными углами чтобы получилась реалистичная коробка.

Довольно муторный процесс, однако, он давал мне большую гибкость по управлению проектом. В будущем я смогу использовать эту модель и для других проектов.
Этап 3. Создание анимации травы
Далее требовалось создать анимацию травы. Для этого я использовал Cloner и как метод контрибуции - указал расположение на поверхности. К клонеру я подключил модификаторы, а управлял ими с помощью Вертексной карты:

Этап 4. Сборка сцены и доводка.
Осталось объединить всю сцену, заанимировать коробку и рост травы. А так же сделать освещение. Начало анимации - когда коробка двигается из стороны в сторону я сделал вручную. Однако, для анимации падения коробки я решил воспользоваться встроенным в Cinema 4d движком симуляции - Bullet, и заанимировал падение коробки. С помощью подгонки сделал так, чтобы она падала в нужном положении. А от этого положения уже выстроил рост травы.















