Контекст
Люди, которые готовят еду самостоятельно, планируют завтраки, обеды и ужины на несколько дней вперед (например, на неделю или на три дня). Такое планирование позволяет быстро решить вопрос с тем, что приготовить. Закупать продукты люди стараются сразу на все дни, на которые составлено меню, чтобы сэкономить время на заказ продуктов или поход в магазин.
Проблема
В процессе планирования меню и заказа продуктов есть несколько сложностей:
- не хватает фантазии, чтобы придумать разнообразное меню;
- трудно определить, сколько продуктов нужно купить;
- тяжело уследить, все ли продукты куплены, что-то может потеряться из виду.
Из-за этих сложностей процесс формирования продуктовой корзины становится утомительным, не приносит приятных эмоций.
Решение
Веб-сервис, в котором пользователь может задать предпочтения по меню и получить вариант меню со списком блюд на каждый прием пищи. Все продукты, которые используются для приготовления меню, можно купить с доставкой на дом с помощью этого же веб-сервиса.
Сделано
- проведены кабинетные исследования бенчмарок
- сформулированы гипотезы
- составлены опросные листы
- проведены интервью
- составлены портреты пользователей
- проведён анализ ответов респондентов, выявлены потребности
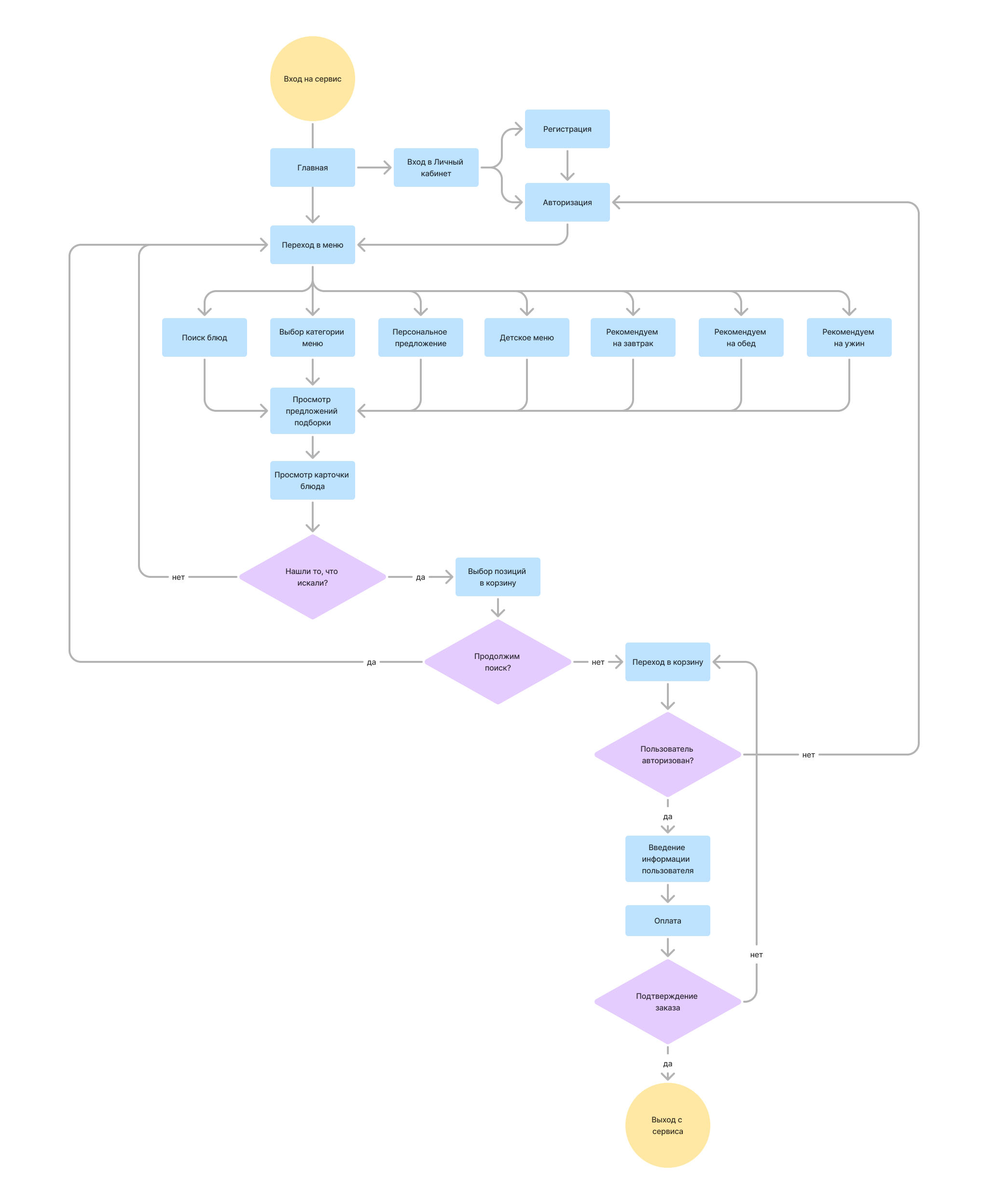
- описан ключевой пользовательский сценарий
- составлен user flow
- отрисован простой прототип
- подобраны стили, иконки, палитра, созданы компоненты
- создан кликабельный прототип
















