Описание компании
Альфа-банк — крупнейший частный банк в России, занимающий четвертое место по размеру активов. В 2023 году количество частных клиентов банка достигло 30 млн человек, количество клиентов малого и среднего бизнеса — 1,6 млн.
Краткое описание задачи
Провести исследование и на основе полученных данных предложить функционал и интерфейс внутри приложения для объединенной группы пользователей банка – «Семейной группы».
ЦА
Все клиенты банка в экономически активном возрасте от 25-55 лет.
Сделано
- проведены кабинетные исследования бенчмарок
- сформулированы гипотезы
- составлены опросные листы
- проведены интервью
- составлены портреты пользователей
- проведён анализ ответов респондентов, выявлены потребности
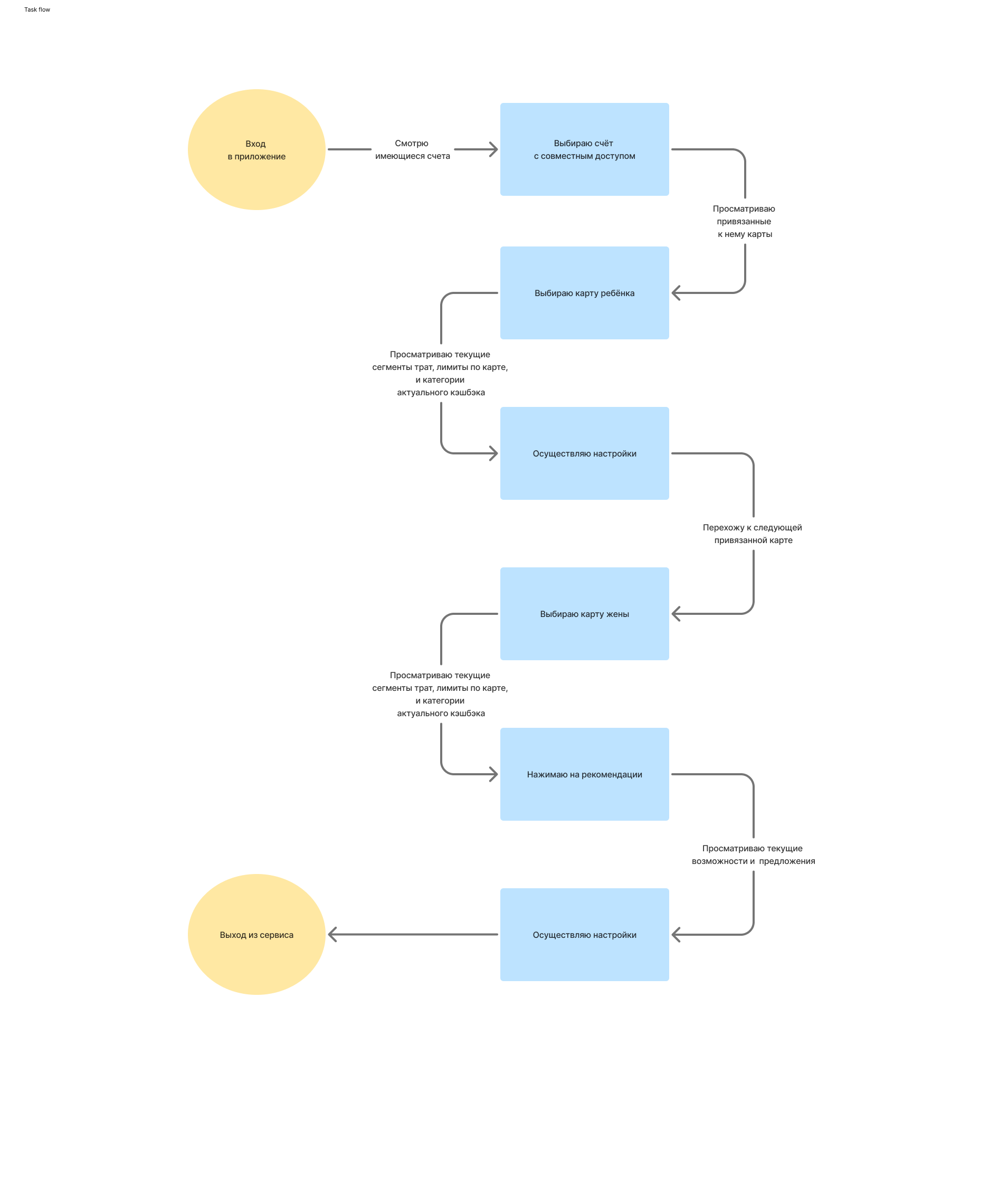
- описан ключевой пользовательский сценарий
- составлен user flow
- отрисован прототип


















