Контекст
Сервис, который предоставляет доступ к просмотру разнообразного контента. На платформе
есть инновационные функции и возможности взаимодействия с контентом, которые расширяют интерес и повышают вовлеченность пользователей.
Проблема
Нехватка инноваций и возможностей для глубокого взаимодействия с контентом.
Цель
Стать ведущей платформой для стриминга, преобразуя обычный просмотр контента в захватывающее путешествие, вдохновляя и развлекая пользователей.
Сделано
- проведены кабинетные исследования бенчмарок
- сформулированы гипотезы
- составлены опросные листы
- проведены интервью
- составлены портреты ключевых пользователей
- проведён анализ ответов респондентов, выявлены потребности
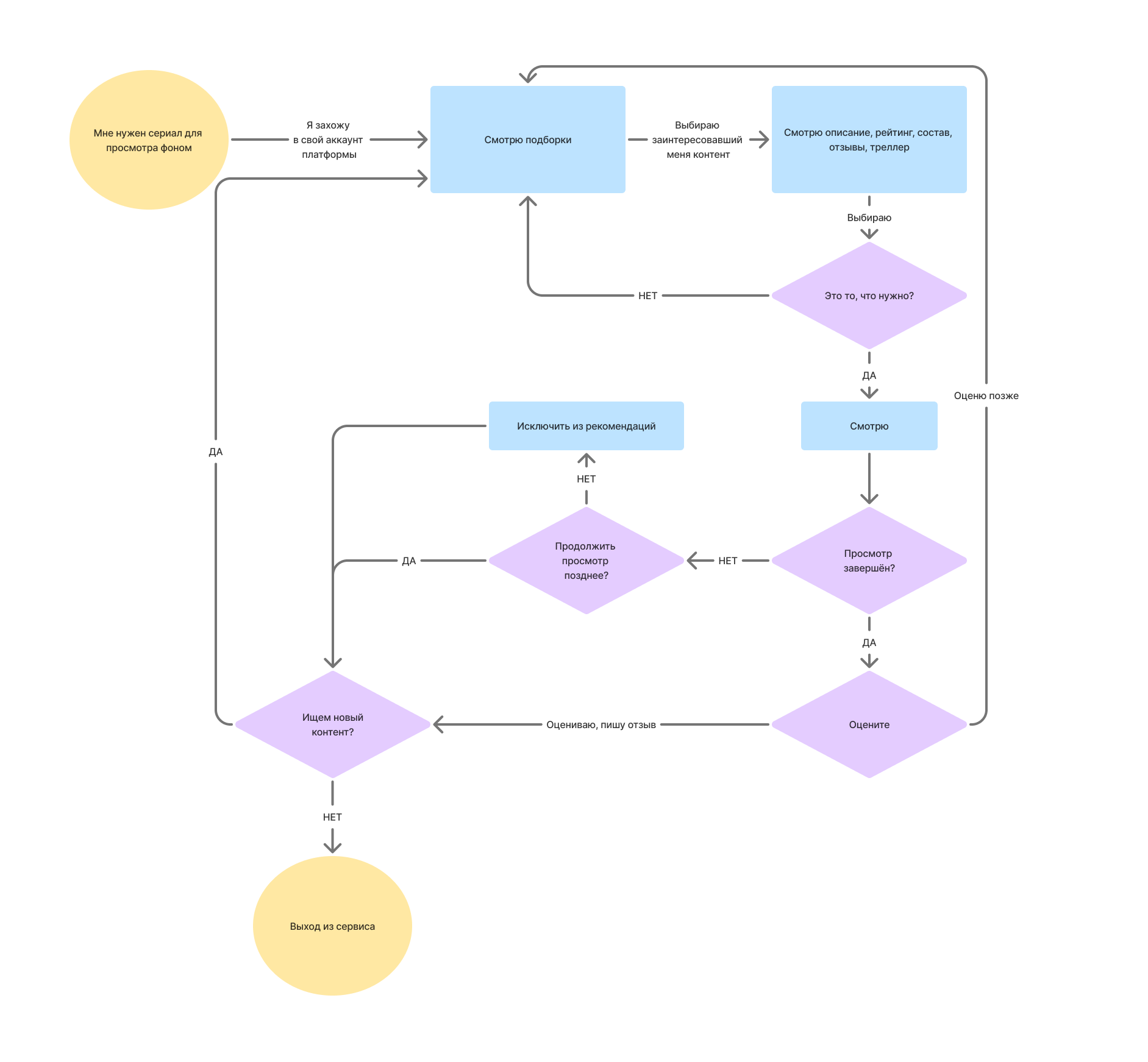
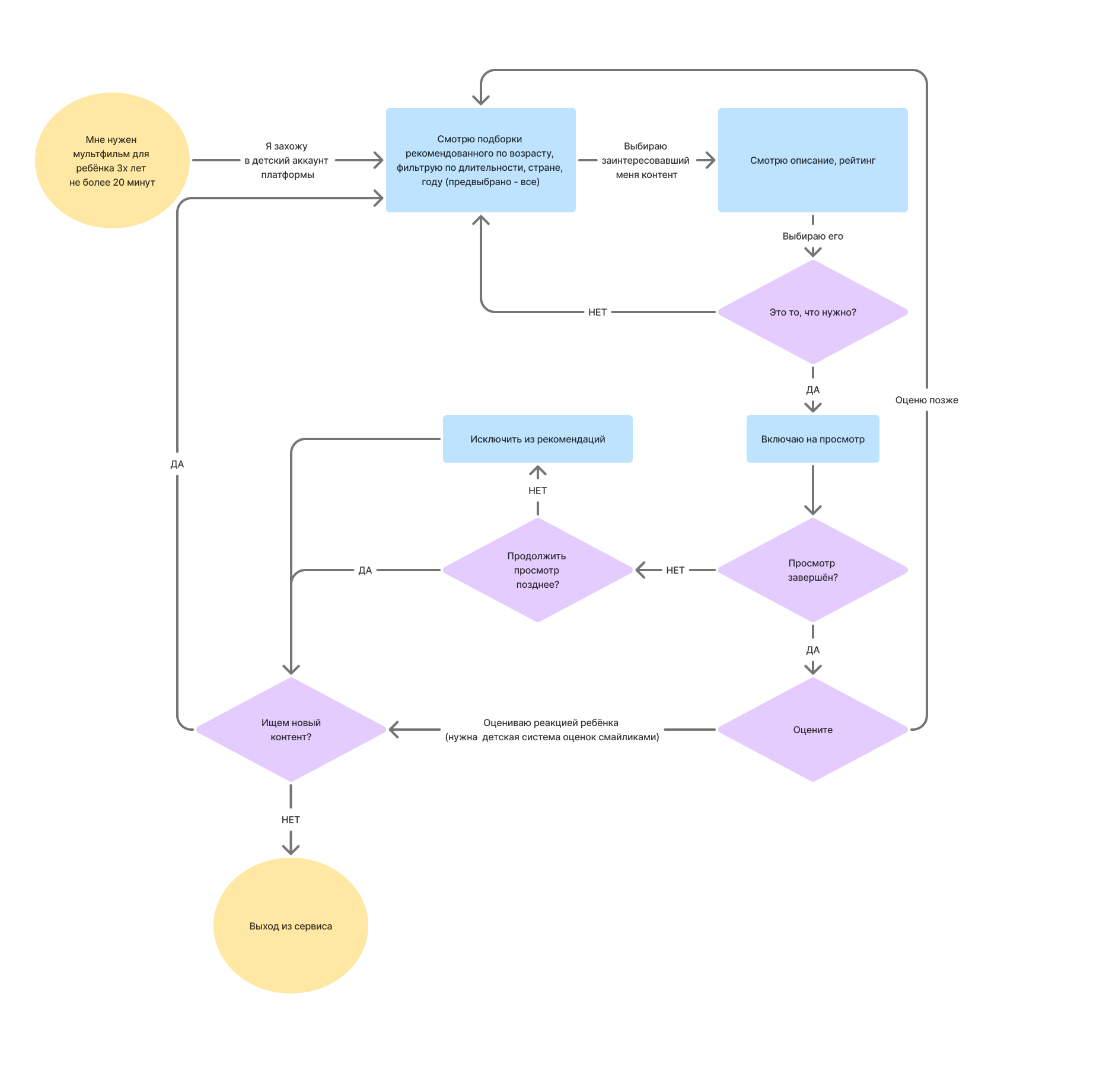
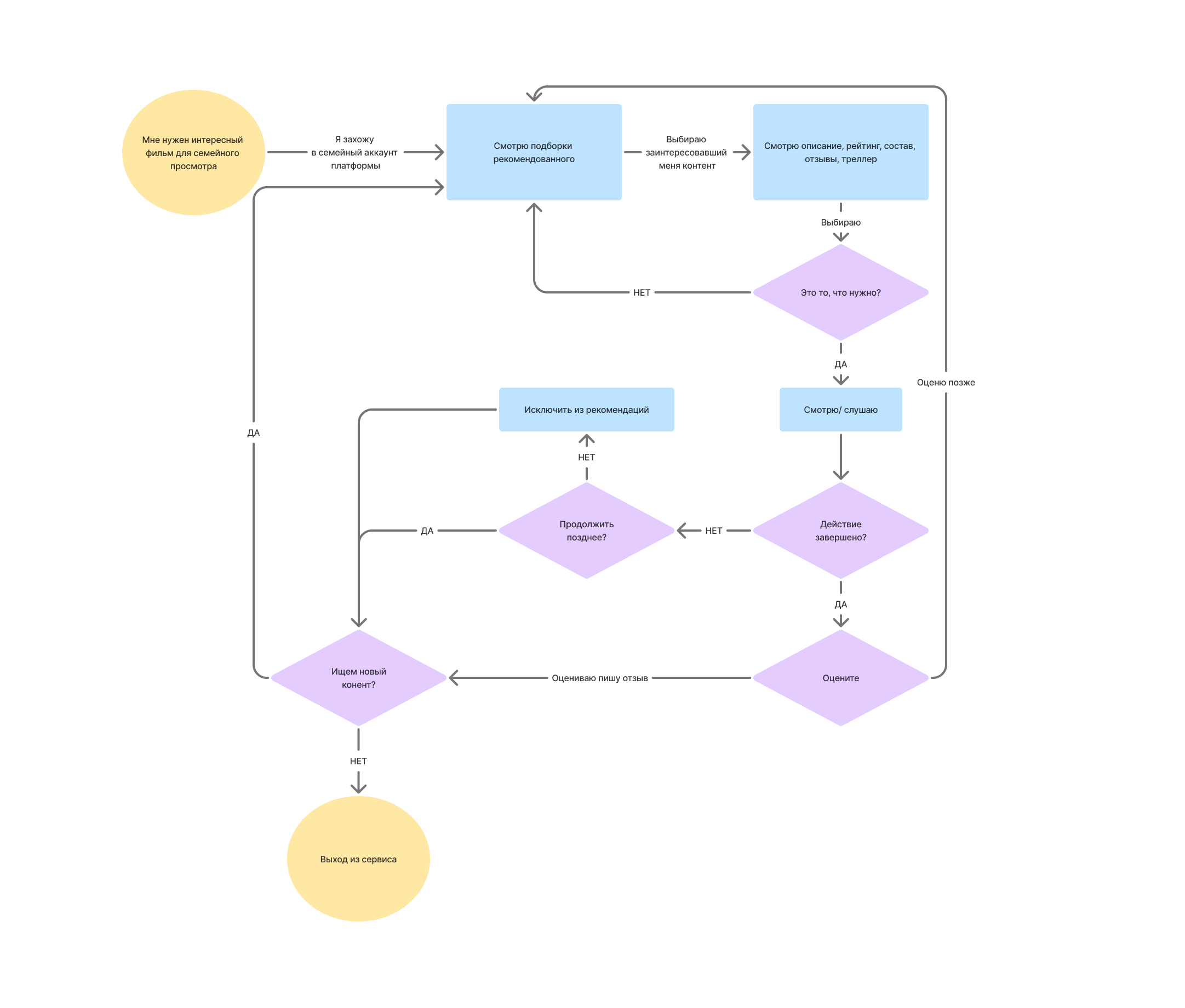
- описаны ключевые пользовательские сценарии
- составлен user flow, task flow
- отрисован простой прототип
- подобраны стили, иконки, палитра, созданы компоненты
- создан кликабельный прототип
















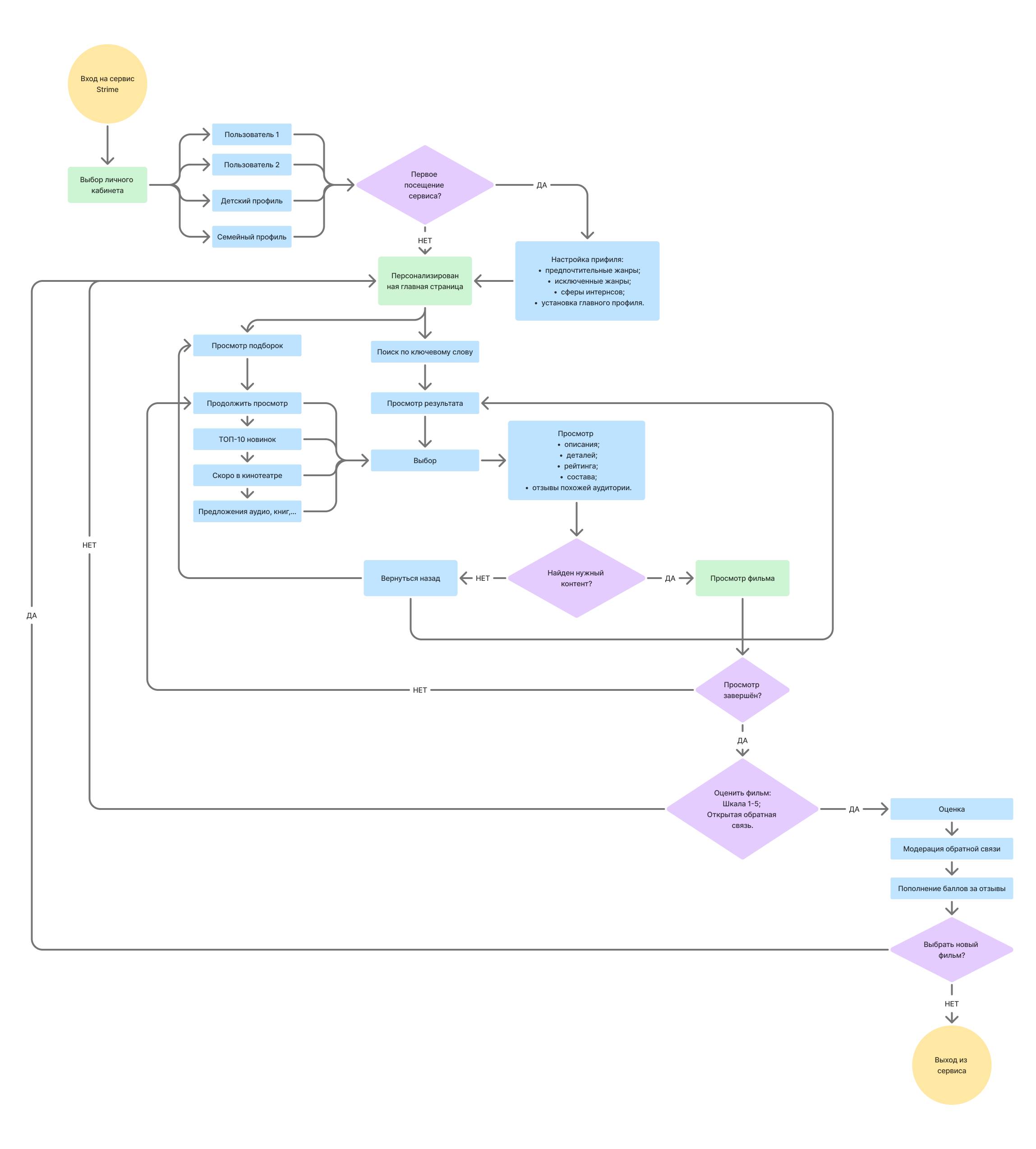
Решение
Для создания комфортного и бесшовного пользовательского опыта добавлена анкета пользователя для каждого аккаунта, что позволит персонализировать контент рекомендаций, улучшить взаимодействие платформы с аудиторией, учитывать параметры и интересы, а также повысить эффективность монетизации и вовлечённости пользователей через более точные предложения и коммуникацию.









